TikTok Shop发布T86取消通知,5月2日起要缴纳这些费用!

AMZDH获悉,4月7日晚10点,TikTok Shop发出了标题为“小额豁免政策变动”邮件抄送美区卖家,涉及美国市场的关税和费用调整。以下是具体政策变动及费用说明:
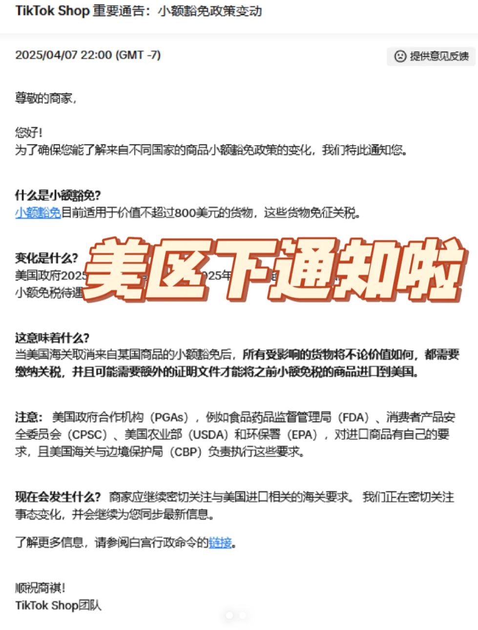
一、T86政策变动背景
受800美元小额关税豁免取消的影响,TikTok Shop对美国市场的入关费用和清关政策进行了调整。T86清关模式(即800美元以下小额包裹免税政策)的取消,直接导致跨境卖家需承担新的税费和合规成本。

🔺TikTok Shop通知邮件
二、费用调整详情
从价税
自2025年5月2日东部夏令时间凌晨12:01起,所有通过TikTok Shop进入美国市场的商品,需缴纳邮件价值的30%作为从价税。特定关税
2025年5月2日至6月1日
每件邮件征收25美元; 2025年6月1日及之后
每件邮件征收50美元。 保证金要求
所有承运人需拥有国际承运人保证金,以确保支付相关关税。美国海关及边境保卫局(CBP)将监督保证金是否足以覆盖关税费用。
三、对卖家的影响
成本增加
新政策直接提高了卖家的物流和清关成本,尤其是依赖小额包裹免税政策的低价商品卖家,利润空间将被进一步压缩。合规压力
卖家需确保所有订单符合美国海关的合规要求,包括准确的商品申报、价值证明及税费缴纳,否则可能面临货物滞留或罚款。运营调整
部分卖家可能选择转战其他站点,或通过提高商品价格将成本转嫁给消费者。高利润品类卖家受影响相对较小,但仍需重新评估定价策略。
四、建议措施
优化供应链
考虑通过海外仓或本地化运营降低物流成本,减少对小额包裹免税政策的依赖。调整定价策略
根据新税费标准重新核算成本,合理调整商品价格,确保利润空间。加强合规管理
确保所有订单信息准确无误,提前准备相关税费证明文件,避免清关延误。关注政策动态
持续关注TikTok Shop及美国海关的最新政策,及时调整运营策略以应对潜在风险。
五、行业趋势
此次政策调整不仅是TikTok Shop平台的变化,更是全球跨境电商合规化趋势的体现。卖家需提前布局,适应新的市场环境,以降低政策变动带来的冲击。
现在北美电商市场充满了很大不确定性,如要入驻其它跨境电商平台或有其它需要,欢迎添加我们联系方式或进入小程序了解咨询。

热门文章