香港老牌货代(*洋国际物流集团有限公司)暴雷,老板已经跑路

AMZDH获悉,跨境电商行业虽然近年来热度很高,整体是蒸蒸日上的趋势,但是近来随着逆全球化趋势抬头,跨境从业者在出海之路上越走越难。近日,1991年在香港注册成立的*洋国际物流集团有限公司发布了一则结业通知书,宣布正式结业,停止运营。作为一家超三十年的老牌货代公司,*洋国际物流集团旗下拥有21家分公司、运营55艘船舶,涵盖集装箱运输、船舶代理等多种业务,是华南和中国香港地区享有较高知名度的驳船公司,它的轰然倒下不禁让人出乎意料、唏嘘不已。

一、*洋国际物流集团有限公司暴雷原因分析
全球经济下行与贸易环境恶化
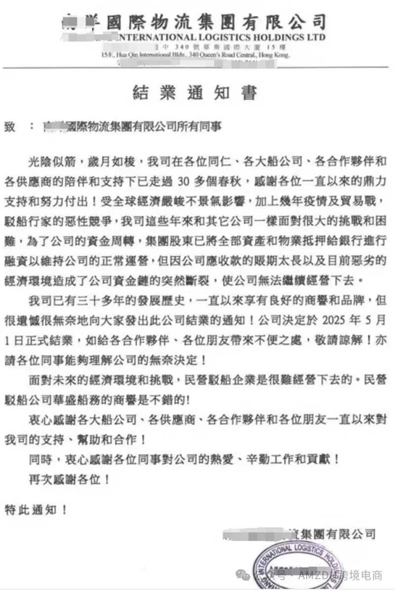
受全球经济严峻不景气影响,国际贸易增长乏力,叠加疫情及贸易战冲击,导致*洋国际物流业务量大幅下滑。例如,全球供应链中断和物流成本激增,使得公司运营成本不断攀升,收入锐减。恶性竞争与利润空间压缩
货代行业内部竞争激烈,同行纷纷降价争夺市场份额,进一步压缩了*洋国际物流的利润空间。这种价格战导致公司难以维持正常运营,加剧了经营压力。账期过长与资金链断裂
*洋国际物流的应收账款账期过长,导致资金回笼缓慢,资金链日益紧张。为维持运营,公司股东将全部资产和物业抵押给银行融资,但最终仍因资金链断裂而无法继续经营。内部管理问题与风险控制不足
公司在内部管理上存在一定问题,尤其是对应收账款的管理不善,导致资金回笼困难。此外,公司可能缺乏有效的风险控制机制,无法及时应对市场变化和经营风险。合规风险与违规操作
为降低成本,货代行业普遍存在“双清包税”等违规操作。一旦被海关查处,需补交高额税款和罚款,这对本就资金紧张的公司来说是致命打击。

二、给跨境卖家的启示
谨慎选择货代合作伙伴
跨境卖家应选择成立时间较长、资质齐全、口碑良好的货代公司合作。避免被低价吸引而忽视潜在风险,应综合考察货代公司的实力和信誉。关注货代公司的财务状况
在与货代公司合作前,卖家应了解其财务状况,包括资金链是否稳定、是否存在大量应收账款等。避免与财务状况不佳的货代公司合作,以降低资金风险。加强合同管理与风险控制
卖家在与货代公司签订合同时,应明确双方的权利和义务,特别是关于费用支付、货物运输、清关等方面的条款。同时,应建立风险控制机制,及时应对可能出现的风险。分散合作降低风险
卖家不应将所有货物都交给一家货代公司运输,而应分散合作,选择多家货代公司进行运输。这样即使一家货代公司出现问题,也不会对卖家的整体业务造成太大影响。增强风险意识与法律意识
跨境卖家应增强风险意识,了解货代行业的潜规则和风险点。同时,应提高法律意识,学会运用法律武器维护自己的合法权益。在与货代公司发生纠纷时,应及时收集证据并寻求法律援助。
当前跨境电商市场虽还在保持增长,但早已暗流涌动,这使得货代惯用的“账期换市场”策略风险系数日益提升。在此情况下,货代行业比拼的不再是谁更能“垫资”,而是谁更懂风控、更能适应动荡的贸易环境。如要了解全球其它市场的电商平台或要入驻卖家交流群,欢迎点击下方小程序,或者添加AMZDH客服咨询进群,AMZDH与跨境人共成长。

热门文章